400 991 0880
正睿咨询集团
免费电话:400 991 0880
专家热线:13922129159
(微信同号)
固定电话:020-89883566
电子邮箱:zrtg888@163.com
总部地址:广州市海珠区新港东路1068号(广交会)中洲中心北塔20楼
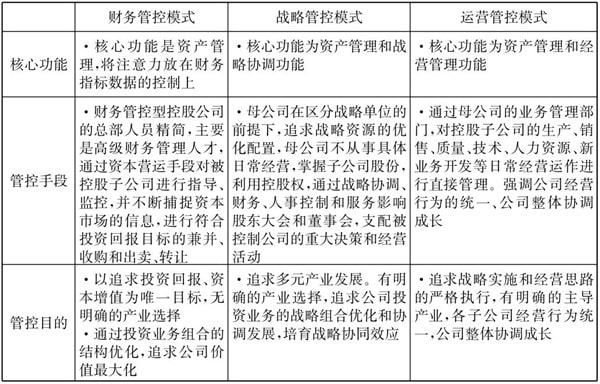
按照集团对成员企业管控的紧密程度的不同,集团管控模式可分为三种典型的管控模式,即财务管控、战略管控和运营管控。
1.财务管控
财务管控模式主要以财务指标对成员企业进行管理和考核,总部一般无业务部门,关注投资回报。这种管控模式下,集团主要通过投资业务组合的结构优化来追求公司价值最大化。管控的主要手段体现为财务控制、法人治理和企业并购行为,是一种分权管控模式。
2.战略管控
战略管控模式主要以战略规划为主,总部可以视情况设置具体业务部门。这种管控模式下集团主要关注集团业务组合的协调发展、投资业务的战略优化和协调,以及战略协同效应的培育,通过对成员企业的战略施加影响而达到管控目的。主要管控手段为财务控制、战略规划与控制、人力资源控制,以及部分重点业务的管理,是介于集权与分权之间的一种管控模式。
3.运营管控
运营管控模式主要通过总部业务管理部门对下属企业的日常经营运作进行管理,其关注重点包括成员企业经营行为的统一与优化、公司整体协调成长、对行业成功因素的集中控制与管理。这种管控模式下,集团主要管控手段包括财务控制、营销/销售控制、网络/技术控制、新业务开发、人力资源等,是一种集权的管控模式。
不同的管控模式通过不同的手段,实现相应的管控目的。
管控的七大手段
上一篇:影响管控模式选择的因素
下一篇:管控模式选择的原则

关注正睿官方微信,获取更多企业管理实战经验

预约专家上门诊断服务

正睿咨询官方视频号

金涛说管理视频号
© 2025 All rights reserved. 广州正睿企业管理咨询有限公司 免责声明:网站部分素材来源于互联网,如有侵权,请及时联系删除。
粤公网安备 44010502001254号 粤ICP备13009175号 站点地图